1.项目介绍
beat365正版唯一官网所推出的烟气排放连续监测系统可以连续监测SO2、NOX、02(标准、湿基、干基和折算)、颗粒物浓度、烟气温度、压力、流速等多项相关参数,并统计排放率、排放总量等。从而对测量到的数据进行有效管理。
系统由气态污染物(SO2、NOX、02等)监测、颗粒物监测、烟气参数(温度、压力、流速等)监测及数据采集与处理4个必选子系统组成。
气态污染物监测采用抽取式冷凝法+磷酸滴定法预处理,其原理是利用紫外差分法测量烟气中的SO2、NOX含量,通过电化学法测量湿氧含量,然后通过干湿转化计算出SO2、NOX、02的干烟气浓度,磷酸滴定发预处理可以有效减小冷凝除水时SO2的吸附损失,提高测量准确度。
颗粒物监测采用抽取式测量法,烟气的温度采用温度传感器测量,烟气压力采用压力传感器测量,烟气流速采用皮托管测量;将所有的测量信号送入数据采集与处理系统。
输出处理系统具有现场数据实时传送、远程故障诊断、报表统计和图形数据分析等功能,实现了工作现场的无人值守。整套系统结构简单,动态范围广,实时性强,组网灵活,运行成本低,同时系统采用模块化结构,组合方便,并且能够完全满足与企业内部的DCS系统和环保部门的数据系统通讯的要求。
000011项目执行标准
本系统的设计、制造、验收规范主要按下列标准和技术规范进行:
u GB3095-1996《大气环境质量标准》
u GB13223-2003《火电厂大气污染物排放标准》
u GB18485-2007《生活垃圾焚烧污染物控制标准》
u HJ/T75-2007《火电厂烟气排放连续监测技术规范》
u CJJ90—2002《城市生活垃圾焚烧工程技术规范》
u CJ/T118—2002《城市生活垃圾焚烧炉技术规范》
u HJ/T76-2007《固定污染源排放烟气连续监测系统技术要求及检测方法》
u GB16297-1996《大气污染物综合排放标准》
u GB/T16157-1996《固体污染源排气中颗粒物测定与气态污染物采样方法》
u GB9078-1996《工业炉窑大气污染物综合排放标准》
u GB 3095-1996《环境空气质量标准》
u GB12519-1990《分析仪器通用技术条件》
000012项目方案
000012.1测量项目
ØSO2、NOX、O2、烟尘、温度、压力、流速
000012.2测量方法
Ø烟气采样方法:抽取式冷凝法
ØSO2、NOX监测方法:差分光学吸收光谱法(磷酸滴定法预处理)
ØO2监测方法:电化学法
Ø烟尘测量方法:抽取式测量法
Ø温度测量方法:温度传感器
Ø压力测量方法:压力传感器
Ø流速测量方法:差压法(皮托管)
2.系统总则
本系统设备的功能设计、结构、性能、安装和试验等方面的技术要求,均符合国家有关环境保护标准要求,满足中华人民共和国环境保护行业(HJ/T75-2007、HJ/T76-2007)标准要求。
本公司的CEMS系统由气态污染物监测子系统、颗粒物监测子系统、烟气参数监测子系统及数据采集与处理子系统组成,其中气态污染物监测子系统和数据采集与处理子系统安装在标准19英寸机柜内。系统组成如下图:

图二、CEMS系统安装示意图
3.系统组成
3.1气态污染物监测
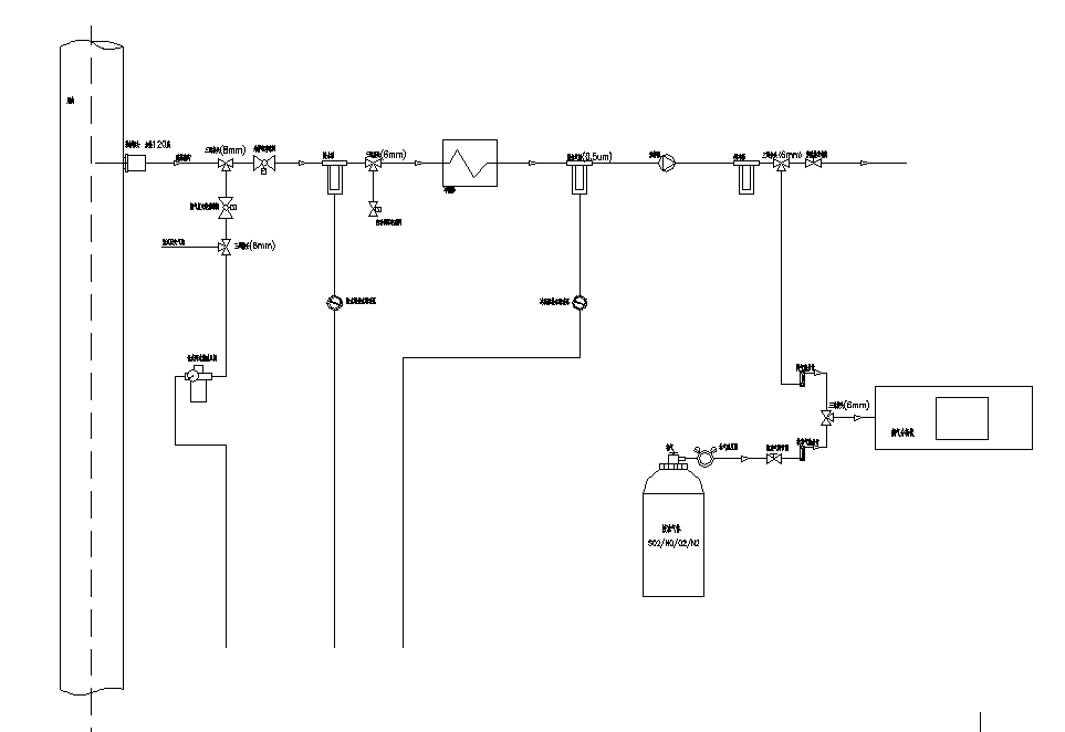
3.1.1取样和预处理单元
样气在取样泵的抽力下由取样探头取出。样气中的绝大部分颗粒物被取样探头中的过滤器滤除,滤除后由伴热管线输送到制冷系统冷凝除水,送至分析单元进行分析。其中根据超低系统中普遍存在湿度大、SO2小等特点,为了减少SO2的吸附损失,预处理系统采用比较可靠简单的磷酸滴定法,在冷凝器预处理中加入5%以上的磷酸溶液,使得冷凝水始终处于酸性状态,减少SO2的吸附损失,提高测量精度。冷凝下来的水经排水系统排掉。由控制单元实现反吹、标定、制冷温度报警提示等功能,并显示系统的各种工作状态。

预处理系统中采用一级快速冷凝除水,确保气体组分不变。采用二级精细过滤,确保气体测量室不被污染,从而提高分析仪的使用寿命。下图即为气态污染物监测系统流程图。
3.1.2气体分析仪
仪器:紫外光谱气体分析仪
型号:紫外光谱气体分析仪采用紫外波段的光源和传感器,用来测量在紫外波段对光波有吸收的气体的浓度,比如SO2、NO、NO2等气体。
DOAS的核心思想是将气体的吸收光谱分解为快变和缓变两个部分。快变部分与气体分子的结构和所组成的元素有关,是气体分子吸收光谱的特征部分;缓变部分与烟尘、水汽、背景气体的干扰,以及测量系统的变化等因素有关,是干扰部分。DOAS采用快变部分计算被测气体的浓度,测量结果不受干扰,准确性高。

紫外光谱气体分析仪采用独特的DOAS算法和PLS算法相结合的处理方式,消除了烟尘、水汽、背景气体的干扰,同时也消除了测量系统波动对测量结果的影响,保证了测量的准确性和稳定性。
技术指标
SO2:0~20~100ppm(可根据买方需求定制)
NO:0~20~100ppm(可根据买方需求定制)
精确度:≤±2%
线性误差:≤±2%F.S.
零点漂移:≤±2%F.S./7D
量程漂移:≤±2%F.S./7D
响应时间:≤30s
其他
O2测量电化学,0~25%,≤±2%F.S.
电源:220VAC,50Hz
环境温度限制:-10~40℃
通讯接口:1路RS232;1路RS485/RS232
数字接口:4路继电器输出,2路二进制输入
模拟接口:5路4~20mA输出,2路4~20mA输入
仪表特点
Ø可靠性高
采用寿命达10年的脉冲氙灯作光源,采用固化光谱仪,无运动部件,可靠性高。
Ø组合式气体室设计
组合式气体室设计使得光谱调节简便,提高光谱强度。
Ø测量精度高、稳定性好
采用DOAS(差分光学吸收光谱)算法,测量结果不受烟尘、水分等因素干扰,测量准确度高;同时DOAS算法也消除了由仪器老化引起的误差,测量稳定性好。
Ø高度智能化、数字化
内置多块高性能处理器,处理器间采用高速数据总线通讯技术,各模块具备强大的数字化配置和检测功能;操作简单、使用方便。
Ø丰富的用户接口
提供丰富接口,可方便集成到各类控制和监测系统。可通过RS485和RS232等通信方式组建无线或有线网络,为仪器的日常操作、维护和管理提供便利。
Ø与常见分析仪的对比
3.1.3
工作原理 激光前向散射测量原理 测定对象 工业废气、烟尘 机械特性 主机外壳:全金属外壳 主机尺寸:1670×750×600 mm (H×W×D) 重 量:约120Kg 防护等级:系统IP55,电子部件IP65 光学特性 工作波长(650±20)nm 测量性能 测量范围:双量程自动切换,最小(0-5)mg/m3最大(0-200)mg/m3 零点漂移:±2%F.S./24h 量程漂移:±2%F.S./24h 示值误差:±2%F.S. 检 出 限: 0.01mg/m³ 烟道直径:(0.3~20)米 测量条件 烟道流速:(0~30)m/s; 烟道压力:-5Kpa~5Kpa 烟气温度:最大300℃ 烟气湿度:30mg/m3 防堵反吹:自动,反吹时间间隔可设置 主机供电要求 电压220VAC,功率3KW 工作环境 工作温度: -20℃~+50℃ 接口特性 模拟输出:(4~20)mA 数字接口:RS485 执行标准:HJ/T 76-2007固定污染源排放烟气连续监测系统技术要求及检测方法. 产品性能特点: 采用同点测速、采样一体化探头,支持精确的等速采样。 支持四参数同时输出:烟道温度、烟道压力、烟道流速、烟道浓度。 仪器采用多种先进技术。包括:相关噪声对消技术、激光发射功率稳定技术、极低噪声TIA、干扰控制与信号完整性设计、抗恶劣环境设计技术,提供快速、可靠和准确的定量烟尘排放数据。 独有自动校准专利技术,实现零点和满量程自动校准。系统每24小时自动进行零点校准和满量程校准。同时支持手动零点校准和自动零点校准。 采用射流技术,从烟道中抽取部分烟气,结构紧凑、安装简单、抗雷击、抗恶劣环境、成本低、维护量小。 烟气采样、传输过程进行连续加热恒温,防止传输过程湿烟气冷凝产生的测量误差。 采用智能技术,具备显示功能,可实时显示各项测试数据、故障提示,方便现场调试与检修。 独有设备运行状态提示、温度异常、参数异常提示。 断电自保护功能,断电后利用备用电池供电,关闭阀门,保护内部结构。 3.3烟气参数监测 3.3.1温压流一体化探头(温度、压力、流速) 温压流一体化探头测量装置的结构主要包括微差压变送器、静压传感器、热电阻(或热电偶)、皮托管、反吹电磁阀、温度压力补偿等。其测量原理是:一次取压元件采用传统的皮托管测量方式,在正确安装后,皮托管的全压、背压取压管将检测到的动压与静压分别传递到差压变送器,差压变送器将动压与静压之差转换为4~20mA开方比例电流传送给配电箱数据采集模块,CEMS机柜内的计算机进行数据处理。 皮托管内外表面均做了特殊处理,可有效避免烟气腐蚀并减少粉尘粘附。反吹电磁阀主要用于脏污气体(如锅炉排放的烟气)测量时的系统反吹:当探头检测孔粘附﹑积淀灰尘污物时,电磁阀定时或按预定程序开启,将压缩空气同时接入两个取压管进行吹除作业,正常测量时电磁阀则处于关断状态。 技术特点 l可实时测量烟气的温度、压力、流速,通过3路模拟信号两线制4~20mA输出。 l自动定时对皮托管的动压和静压端进行反吹。 l测量精度高、可靠性好、可长期连续工作。 l安装和接线方便、维护量低。 技术指标 Ø量程:线性输出0-30m/s; Ø输出信号:4~20mA两线制; Ø测量精度:±2%F.S.; Ø校验频率:12个月; Ø响应时间:<1s; Ø差压(温度、压力)变送器电源:24VDC,两线制; Ø差压变送器过压极限:4.0MPa; Ø皮托管材质:304、316L不锈钢; Ø常闭反吹电磁阀电源:220VAC,50Hz; Ø皮托管插入长度:500~2000mm可选; Ø压力变送器量程:-5~+5kPa; Ø温度变送器量程:0~300℃; Ø介质温度范围:-40~500℃; Ø环境温度:-40~85℃; Ø贮存温度:0~50℃; Ø贮存湿度:0~85%RH。 Ø安装法兰:DN50; Ø材质:SUS316L 常规型CEMS与超低CEMS的不同 常规型CEMS烟气在线监测系统参数及范围 超低cems烟气排放连续监测系统 监测参数及范围 参数 参数范围 参数 参数范围 测量原理 紫外差分光谱法 重复性 ≤0.5% 测量项目 SO2、NO、O2(电化学原理) 预热时间 60min 量程 SO2(0-200)mg/m³ NO(0-130)mg/m³ O2(0-25)mg/m³ 流速 (5-40)m/s 线性误差 不超过±1%F.S 温度 (0-400)℃ 零点漂移 不超过±1%F.S 压力 (±10)Pa 量程漂移 不超过±1%F.S 电压影响 分析仪读数变化不超过±2%F.S. 样气流量 1-1.5L/min 通讯接口 RS232、RS485(支持Modbus协议) 超低排放粉尘监测系统 参数及范围 参数 参数范围 参数 参数范围 工作原理 激光前向散射测量原理 检出限 分析仪器满量程值≤50mg/m³时 检出限≤1.0mg/m³(满量程值>50mg/m³时不做要求) 测量项目 工业废气、烟尘 光学特征 工作波长(650±20)nm 测量条件 烟道流速:(0-30)m/s 供电要求 AC380V或220V可选,功率3KW 烟气温度:最大300℃ 量程 0-20mg/m³其他量程可定制 工作环境 工作温度:-20-+50℃ 零点漂移 不超过±1%F.S 接口特性 模拟输出(4-20)mA 数字接口:RS485 量程漂移 不超过±1%F.S 流速 (5-40)m/s量程可定制 压力 (±10)Pa量程可定制 温度 (0-400)℃量程可定制 区别: 1.设备分析仪具体测量量程不同。 2.设备测量参数方法不同。例如普通测颗粒物为原位式激光后散射,超低测颗粒物为抽取式激光前散射。 3.分析仪气室不同,普通分析仪单气室,超低分析仪双气室,量程小,光程长,精确度更高。超低分析添加独特的棱镜。常规没有。使之精确度更高。 选择普通设备和超低设备需根据当地政策要求正确选择。
超低尘(这一款针对环保要求严格区域,烟气和粉尘是独立结构)

鲁公网安备37079402370868